La décroissance
Ce chapitre tente d’expliquer le concept de « société décroissante » (d’un point de vue général, pas seulement économique) au regard de celui de « croissance » (de beaucoup de choses) ou de « croissance verte » (d’un point de vue économique).
Il se veut aussi factuel que possible, mais la société « décrite » reste une société qui n’existe pas (encore) à grande échelle, une société souhaitée. Ce cours a néanmoins vocation à montrer qu’elle n’est pas si utopique que cela, et qu’elle serait bien moins dystopique que celle promise par l’actuel « business as usual ».
Malgré la volonté d’être factuel, il y a bien entendu une idéologie derrière ce cours, d’une part en vous le présentant ainsi, mais également dans les choix des sections effectués. Il a surtout pour objectif de vous faire réfléchir sur la société actuelle, la place que vous y avez, et éventuellement ce qui pourrait être amélioré et changé. C’est le prisme des crises environnementales en cours qui ont guidé ces choix dans la mesure où cette projection dans une société plus sobre et plus juste peut être un puissant levier d’action pour contrecarrer le sentiment d’impuissance suite au constat de l’état de la planète.
1Qu’est-ce que la croissance ?¶
1.1L’imaginaire de la croissance¶
La notion de croissance fait instinctivement penser à la vie : croissance des enfants, croissance des plantes dans le potager, croissance des êtres vivants de manière générale. Inversement, la décroissance transporte une connotation négative, dans le monde vivant, la décroissance c’est la déchéance. La vieillesse ou la maladie chez les êtres humains, les plantes qui périclitent, etc.
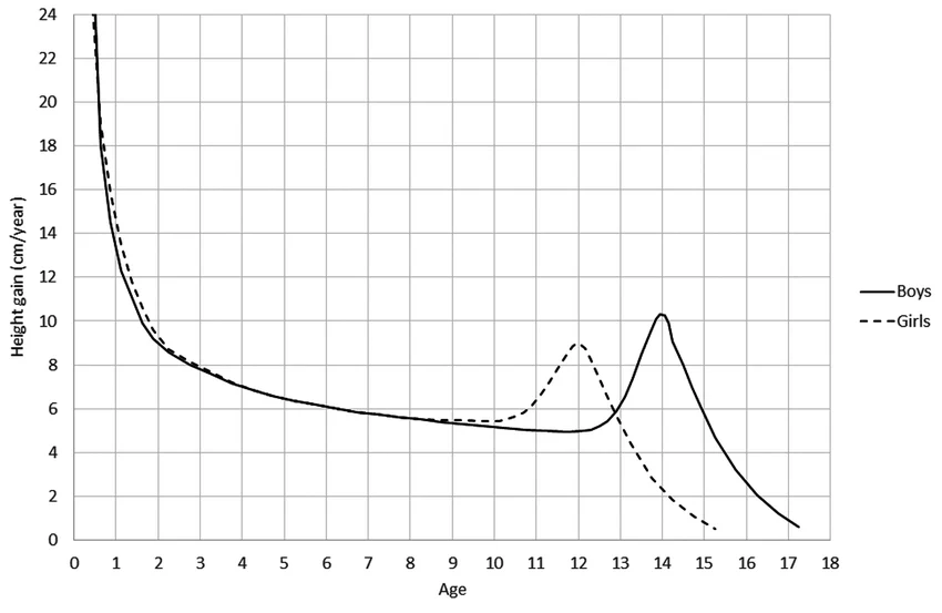
C’est oublier rapidement qu’un être humain ne croit pas indéfiniment. Vers l’âge de 16 à 18 ans, en moyenne, la croissance s’arrête, le taux de croissance (figure 1) s’annule.

Figure 1:Taux de croissance (en cm/an) pour les filles et les garçons. Source : ResearchGate d’après Tanner et al. (1966).
Il en est de même pour tous les êtres vivants[1]. Certaines parties des êtres vivants ne cessent de pousser, comme les cheveux et les ongles des êtres humains, les poils, les dents des rongeurs — celles des requins repoussent dès qu’elles tombent —, les sabots de certains animaux. Ce qui implique une régulation de la croissance (couper les cheveux régulièrement, user dents et sabots) pour éviter des handicaps.
1.2Des ressources consommées¶
Nous l’avons vu dans les cours précédents qu’un certain nombre de données montrent que beaucoup d’observables liées à nos sociétés suivent une croissance exponentielle. La figure 2 montre cette croissance dans la consommation de matériaux qui se trouvent en quantité finie sur la planète : les minéraux de construction (sables, graviers, etc.), les métaux (fer, cuivre, terres rares, etc.), les combustibles fossiles (pétrole, charbon, gaz naturel). La consommation de biomasse (bois, poisson, bétail, etc.) croit également à un rythme souvent plus important que le rythme naturel de régénération (bois, poisson...). Chaque année, 88,6 milliards de tonnes de ressources matérielles[2] sont utilisées en 2017, trois fois plus qu’en 1970 : cela représente 38 kg par jour et par personne, en moyenne.

Figure 2:Extraction mondiale de matières premières entre 1900 et 2009. Source : Nicklaus (2017).
1.3Des déchets rejetés¶
L’utilisation de ces ressources génère des pollutions comme le rejet des gaz à effet de serre et des déchets en tout genre. La figure 3 montre l’évolution de la production de déchets dans le monde. Ces déchets sont répartis (en masse) selon (Kaza (2018)) : alimentation et déchets verts (44 %), papiers et cartons (17 %), plastiques (12 %), verres (5 %), métaux (4 %), bois (2 %), caoutchouc, cuirs, textiles (2 %), autres (14 %). Chaque jour, en 2020, environ 6 millions de tonnes de déchets sont ainsi produits.

Figure 3:Production de déchets de 1900 à 2010, en millions de tonnes par jour, avec des projections pour le futur selon différents scénarios. Source : Hoornweg et al. (2013).
1.4Des cycles rompus¶
Contrairement aux écosystèmes « naturels » qui recyclent les déchets (figures 4 et 5), l’humanité puise ses ressources (matières premières sous forme de stocks finis non recyclés) dans le sol et le sous-sol, ces ressources sont en quantité finie, elles ne sont pas renouvelables ni renouvelées. Ces matières premières sont transformées et façonnées pour produire les objets, l’énergie, etc. Les déchets générés s’accumulent, ne sont pas utilisés et deviennent des pollutions (figure 5).

Figure 4:Schéma simplifié des flux dans un écosystème forestier.

Figure 5:Distinction entre les flux « naturels » qui rentrent dans un système circulaire de recyclage et les flux de l’humanité qui a rompu le cycle entre déchets et ressources.
1.5Le PIB¶
1.5.1Qu’est-ce que le PIB ?¶
Le Produit Intérieur Brut (PIB — ou GDP pour Gross Domestic Product en anglais) est l’indicateur économique qui permet de quantifier la valeur totale de la « production de richesse » annuelle réalisée par les agents économiques (ménages, entreprises, administrations publiques) résidant à l’intérieur d’un territoire. Il s’agit d’un indicateur de flux monétaire qui ne tient pas compte de l’environnement ou de la vie humaine. Produire quelque chose en polluant génère du PIB, tout comme dépolluer génère également du PIB ; un accident de voiture ou une marée noire génèrent du PIB, puisqu’ils créent de l’activité, du travail (réparation, nettoyage, soin...). Pourtant, toute une partie du travail produit n’est pas prise en compte, comme le bénévolat, qui n’est pas monétarisé ou le travail domestique. Malgré ces limites, c’est l’indicateur principal sur lequel l’économie mondiale est basée.
1.5.2Une croissance exponentielle¶
Le PIB ne cesse de croître depuis des décennies (figure 6) à un taux annuel d’environ 2 % (néanmoins ce taux diminue — il était d’environ 5 % dans les années 1945-1975, les « Trente Glorieuses ») soit un doublement tous les 34 ans.

Figure 6:Évolution du produit intérieur brut (PIB) mondial entre 1960 et 2023. PIB total en haut, par habitant au milieu, et taux annuel de croissance en bas. En 2023, le PIB total est de 100 000 milliards de dollars, il est de 13 169,6 dollars/personne et son taux de croissance est de 2,83 %. Source : macrotrends.
Nos économies sont fondées sur le concept de croissance du PIB. Celle-ci est devenue synonyme de succès, de progrès, de bonheur, de nation florissante, et ce sans aucun fondement scientifique, il s’agit d’un dogme. Pourtant, nous avons vu qu’une croissance exponentielle ne peut pas durer éternellement. Il y a forcément des limites à la croissance.
D’autres indicateurs que le PIB (Stiglitz (2020)) ont été mis au point, tenant en compte, entre autres, du bienêtre (santé, éducation...) et de l’environnement. Mais les rapports dans lesquels ils figurent servent à caler des étagères ministérielles.
1.5.3PIB et énergie¶
Toute activité économique nécessite de l’énergie. Et utiliser de l’énergie rejette des gaz à effet des serre et génère des pollutions diverses. Les figures 7 et 8 montrent la corrélation (causale) entre les émissions de CO et le PIB.

Figure 7:Évolution du PIB mondial annuel (en milliers de milliards de dollars (T$) US constants de 2015) entre 2000 et 2022 (en bleu) et des émissions de CO mondiales annuelles (en GtCO) entre 2000 et 2022 (en rouge). Les données du PIB sont issues de la Banque Mondiale ; les données des rejets de CO sont issues de Our World in Data.

Figure 8:Corrélation entre le PIB mondial (en milliers de milliards de dollars US constants de 2015) et des émissions de CO mondiales annuelles (en GtCO) entre 2000 et 2022. Les données du PIB sont issues de la Banque Mondiale ; les données des rejets de CO sont issues de Our World in Data.
1.6Le travail¶
Au sens économique usuel, le travail est l’activité rémunérée qui permet la production de biens et services. Avec le capital, c’est un facteur de production de l’économie. Il est essentiellement fourni par des employés en échange d’un salaire et contribue à l’activité économique. Le processus d’entrée et de sortie de l’emploi se fait par le marché du travail.
Le travail est une nécessité pour « manger », pour vivre mais aussi pour le fonctionnement de la société. Il a une vertu morale, un individu devient « meilleur » en travaillant ; il forme les personnes à vivre en société. Il est libérateur en créant, par exemple de l’indépendence financière. Il peut être plaisant ou contraignant.
Malgré le fait que depuis le début du 20e siècle le temps de travail a été nettement réduit (de plus de 3000 h/an au 19e siècle à 1500 h/an aujourd’hui en France), malgré une pénibilité du travail qui n’a cessé de baisser, malgré une meilleure protection des salariés, un malêtre au travail ne cesse de s’accroitre (figure 9). Selon Dominique Méda « 37 % des actifs occupés disent ne pas se sentir capables de tenir dans leur travail jusqu’à la retraite, et considèrent que ce travail n’est pas ‘’soutenable’’. » (Méda (2024)).

Figure 9:Évolution des prévalences de la souffrance psychique en lien avec le travail (SPLT) et des troubles la composant parmi les salariés vus en visite médicale, d’après le Programme de surveillance des maladies à caractère professionnel, France, 2007-2019. Source : Delézire et al. (2024).
En France, plus de 50 % des salariés disent éprouver du stress au travail. Les troubles psycho-sociaux au travail ne cessent d’augmenter : 84 % des travailleurs estiment que les intérêts des dirigeants et des salariés ne vont pas dans le même sens ; 73 % des salariés estiment que les écarts de salaires entre dirigeants et employés ne sont pas justifiés (plusieurs centaines de SMIC pour les patrons des grandes entreprises). Les symptômes de ce malêtre sont de plusieurs natures (De Gaulejac & Mercier (2012)) : la pression, l’intensification du travail, la culture de l’urgence, l’instrumentalisation, la maltraitance institutionnelle, l’obsession évaluatrice, la multiplication des injonction paradoxales, la norme comme idéal et l’exigence du toujours plus, l’individualisation, l’isolement, la dégradation de l’amour du métier, la perte de sens, la logique d’obsolescence, la crise des valeurs, les malversations, etc. L’origine de ce malêtre et de ces symptômes provient d’une instrumentalisation du capital humain comme potentiel d’accumulation de richesses.
1.7La croissance est-elle possible ?¶
Une croissance de 2 % par an promet un doublement du PIB en 34 ans. Cela signifie acquérir deux fois plus de « choses », objets, voyages, maisons, etc., en une génération. Mais également piocher plus dans les réserves (toujours finie) de la planète, dégrader plus de surfaces (forêts, pôles, mers, montagnes, etc.), rejetter plus de polluants (gaz à effet de serre, pesticides, plastiques, etc.).
La croissance génère du progrès, des emplois, un enrichissement mais avec beaucoup d’inégalités : l’enrichissement est seulement pour une petite partie de la population (voir cours sur les inégalités).
La croissance ne pouvant être éternelle, cela signifie avoir des œillères et faire reposer la fin (inéluctable) des ressources sur les générations futures, tout comme la gestion des pollutions engendrées.
1.8Le ou les coupables ?¶
Le dépassement des frontières planétaires est donc la responsabilité d’une relativement faible fraction de l’humanité. Le fait que ce soit la fraction la plus riche donne un indice sur la nature du coupable.
Le modèle économique sur lequel nos sociétés sont fondées est le capitalisme. C’est un système économique caractérisé par la propriété privée des moyens de production et la liberté de concurrence. Il est fondé sur l’accumulation du capital productif basé sur la recherche du profit. Dans ce système, les ressources environnementales (matériaux extraits de la croûte terrestre, eau, bois, etc.) tout comme les ressources humaines (le travail) sont des externalités positives, c’est-à-dire qu’elles n’apparaissent pas dans les bilans financiers. C’est quelque chose qui est considéré comme « gratuit » et surtout inépuisable. Le pendant négatif, ce sont les pollutions engendrées, les maladies professionnelles, qui ne sont pas, non plus, comptées dans les bilans. De ce fait, la recherche du profit qui est l’objet même du capitalisme peut se faire au détriment de la vie humaine et non-humaine.
La croissance économique est le corrolaire de ce paradigme : l’économie capitaliste doit mécaniquement croitre, sinon c’est la récession (accumulation de dettes, pertes d’emplois, etc.).
2La croissance verte¶
La croissance « verte » est l’idée que la croissance économique peut se poursuivre tout en apportant des solutions technologiques aux problèmes environnementaux qu’elle engendre et à l’extraction effrénée des ressources. La croissance verte est ainsi apparentée au solutionnisme technologique. Le solutionisme technologique est la croyance selon laquelle les problèmes écologiques pourront trouver, dans le futur, des solutions basées sur les progrès de la technologie[3]. Elle repose exclusivement sur des déploiements à grande échelles de technologies existantes (mais à petite échelle, comme les énergies renouvelables, le captage et le stockage des gaz à effet de serre, la voiture électrique, etc.) ou même non existantes, comme la géoingénierie, qui consiste à vouloir modifier le climat (refroidir) à grande échelle.
La croissance verte fait reposer l’avenir de l’humanité sur des croyances, tout en lui permettant de poursuivre une trajectoire de croissance économique. Le concept est similaire à celui de « développement durable » ou « développement soutenable », sorte d’oxymore schizophrène.
2.1Comment la croissance verte prétend-elle parvenir à ses fins ?¶
2.1.1Le découplage¶
La croissance verte fait le pari du découplage absolu à l’échelle mondiale entre la croissance du PIB et celle des émissions de gaz à effet de serre et plus généralement les pollutions et l’utilisation des ressources. Pour le moment les deux augmentent simultanément (figure 7). Ce découplage, s’il advenait à l’échelle de la planète et de manière durable dans le temps, permettrait de faire la preuve qu’une croissance économique (du PIB) est possible tout en diminuant les émissions de gaz à effet de serre. Donc sans remettre en cause les fondements économiques de notre société.
Pour parvenir au découplage entre l’économie et les rejets de gaz à effet de serre, l’idée évoquée est de développer des techniques de production d’énergie « propres » c’est-à-dire décarbonnées, qui génèrent moins de gaz à effet de serre.
La réalité montre qu’il y a de nombreux freins à un tel découplage ; nous évoquons certains d’entre eux dans la suite. S’il peut advenir localement dans le monde, ou de manière relative (les émissions décroissent relativement à l’unité de production économique mais augmentent avec le PIB en absolu), ou encore sur une période donnée, en revanche, aucun découplage global, absolu n’est observé (Parrique (2019)).
2.1.2Les énergies renouvelables¶
Dans ce cadre, les énergies renouvelables comme l’électricité éolienne et l’électricité solaire (photovoltaïque et à concentration) doivent remplacer les énergies fossiles. Nonobstant quelques verrous technologiques, vouloir remplacer la totalité de la consommation d’énergie nécessiterait une très forte électrisation, notamment des transports, agrémentée d’une forte hausse de la production électrique. Les énergies renouvelables (solaire, éolien) ont la particularité d’être des énergies peu concentrées : pour combler l’espace des énergies fossiles (très concentrées), de grandes surfaces devraient être équipées d’éoliennes, de panneaux solaires (Blanc & Noûs (2023), pp. 165-169).
Tout cela sans compter les matières premières nécessaires à leur développement (béton, cuivre, acier, cobalt, etc.) dont la consommation augmentera fortement. Par exemple dans les scénarios de prospective du réseau électrique français (RTE (2021)) en 2050 (figure 10), 6 à 13 % (selon la part du nucléaire) de la consommation actuelle de cuivre (soit 530 kt en 2015) arrivera en plus pour la création de nouveaux réseaux de transport de l’électricité, et 13 à 19 % encore en plus (selon la part de la sobriété) pour l’électrification du parc automobile.

Figure 10:Le réseau de transport de l’électricité français (RTE) a publié en octobre 2021 un ensemble de scénarios prospectifs pour le réseau électrique en 2050. 6 scénarios sont proposés entre sortie complète du nucléaire (M0) et développement de nouveaux réacteurs (N1, N2 et N03). Tous ces scénarios incluent au moins 50 % d’énergies renouvelables (éolien et solaire). La figure montre la consommation annuelle de cuivre projetée en 2050 dans les scénarios et pour les batteries de véhicules électriques. Tiré de RTE (2021).
Pour ce faire, plusieurs verrous technologiques sont à lever, comme la gestion de l’intermittence des énergies solaire et éolienne, le stockage massif de l’électricité ou encore la stabilité du réseau électrique, actuellement assurée par l’inertie des alternateurs massifs des grosses centrales de production.
2.1.3La voiture électrique¶
Actuellement, il y a plus d’un milliard de voitures roulant au pétrole sur la planète et seulement 58 millions de véhicules électriques (en 2024 — mais ce nombre était de 26 millions en 2022, soit une croissance d’un facteur 2 en deux ans !) électriques et hybrides (soit 4,5 % des voitures en 2024). Or l’électricité mondiale dépend encore à 65 % des énergies fossiles (contre 10 % en France). Électrifier le parc automobile n’est pas une solution si l’électricité reste carbonée : le problème des émissions de gaz à effet de serre est alors seulement translaté. Par ailleurs l’utilisation massive de batteries (voir la figure 10) impose de fortes contraintes sur d’autres ressources non renouvelables, comme le cuivre, le nickel ou le cobalt[4]. Enfin, une voiture électrique consomme la même surface qu’une voiture thermique[5], il faut donc maintenir un réseau routier, des parkings, et ainsi une artificialisation des sols. Sans compter que l’utilisation massive de la voiture génère de l’étalement urbain. La voiture électrique ne résoud donc pas les problèmes posés par la voiture hormis ceux liés à la pollution directe de la combustion des produits carbonés (émissions de gaz polluants, de certaines particules fines, de gaz à effet de serre) ; tout en délocalisant une pollution indirecte supplémentaire liée à l’extraction des ressources et à la fin de vie des véhicules.
Un regard vers l’histoire raconte les débuts étonnants de la voiture à la toute fin du 19e siècle où l’électrique concurrençait au coude-à-coude (figure 11) la moteur thermique (Normand (2023)). Des choix politiques différents et la société d’aujourd’hui aurait eu un tout autre visage...

Figure 11:La première automobile à franchir les 100 km/h (29 avril 1899) était une voiture électrique, la Jamais-Contente ! Source : wikipédia.
2.1.4Le recyclage¶
Le recyclage est un pilier des promesses de la croissance verte. L’idée est de réutiliser les matériaux des objets en fin de vie pour les réintroduire dans un cycle de production de nouveaux objets. Il est évident qu’il faudrait tendre vers un tel système avec des objets fabriqués de telle façon que l’on puisse facilement extraire et sépraer les différents matériaux pour les réutiliser. Pourtant ce n’est pas aussi simple, cela dépend des objets et des matériaux.
En effet, le recyclage nécessite de l’énergie pour trier et séparer (par exemple les smartphones — figure 12 — contiennent beaucoup de matériaux différents, souvent en très petites quantités qu’il est difficile, couteux, voire impossible de dissocier).

Figure 12:Les matières premières dans un smartphone.
Les plastiques sont une pollution importante car les déchets issus de ces matériaux ne s’intègrent pas dans les cycles biogéochimiques de la nature. Dans l’environnement, un déchet plastique se fragmente en petits morceaux, de taille micro ou nanométrique et se trouve disséminé partout à la surface de la planète. Nous avons produit environ 9 Gt de plastique depuis son invention dans les années 1950. Nous en produisons actuellement chaque année environ 400 Mt. Or environ 60 % des emballages (20 Mt par an) finissent dans la nature (Gontard (2021)). Seulement 15 % des déchets plastiques collectés sont effectivement recyclés : il est donc préférable de ne pas remplir la poubelle qu’elle soit dite « recyclage » ou pas...
Comme nos produits manufacturés sont majoritairement composites, leur recyclage est difficile ou impossible (on ne sait pas toujours séparer certains matériaux que l’on a assemblé dans un objet). Quand il est techniquement possible, il consomme toujours de l’énergie et éventuellement d’autres ressources (eau...). Le recyclage total est interdit par le second principe de la thermodynamique : il y a toujours des pertes à chaque étape de la vie d’un objet (usure, rendements, etc.). Par ailleurs, la plupart des matériaux ne se recyclent pas indéfiniment, comme c’est le cas du plastique (quand il est recyclable !) ou du papier (une dizaine de cycles : au-delà la fibre de cellulose se dégrade trop). Les rares matériaux qui se recyclent indéfiniment sont le verre et certains métaux (sans perdre leur propriétés).
Il y a néanmoins une bonne marge de manœuvre puisque sur 100 Gt de matières premières qui alimentent la machine économique mondiale chaque année, 91,4 % sont fraîchement extraites, seulement 8,6 % proviennent de filières de recyclage (Liegey (2021)).
Le recyclage est important et doit être fait et penser en amont, mais il ne doit pas être un prétexte ou une promesse pour consommer trop.
2.1.5L’économie circulaire¶
L’économie circulaire consiste à penser dès la fabrication l’ensemble du cycle de vie d’un objet, depuis l’extraction des matières premières jusqu’à sa fin de vie. Les matériaux qui le constituaient servent à fabriquer de nouveaux objets. Cela ne peut être complètement « circulaire » pour les raisons évoquées ci-dessus, mais ce serait néanmoins une étape importante à prendre en compte au mieux.
2.1.6Les gains d’efficacité¶
Les progrès techniques permettent des gains évidents d’efficacité qui se répercutent sur la consommation d’énergie, et donc, à priori sur les émissions de gaz à effet de serre. La figure 13 montre l’exemple des voitures avec l’augmentation au cours du 20e siècle de la distance parcourue avec un même volume de carburant.

Figure 13:Évolution de l’efficacité de diverses sortes de véhicules (dont les voitures individuelles) aux États-Unis entre 1923 et 2006 en milles (1609 m) par gallon (environ 3,8 L). Tiré de Sivak & Tsimhoni (2009).
Autre exemple : le trafic internet utilise une grande quantité de centres de stockages de données (les data centers), qui demandent beaucoup d’énergie pour être refroidis. Il a crû d’un facteur 17 entre 2010 et 2020, tandis que l’énergie utilisée par les centres de données est restée constante (figure 14). L’efficacité énergétique de ces centres a donc énormément progressé, mais les gains ont été absorbé par la croissance de la demande.

Figure 14:Tendances mondiales du trafic internet, des charges de travail des centres de données et de la consommation d’énergie des centres de données entre 2010 et 2020, relativement à 2010. Source : IEA.
Les gains d’efficacités sont évidemment importants, mais tout comme le recyclage ils ne doivent pas être un unique horizon technique.
2.2Quelques écueils probables¶
2.2.1Les ressources sont finies¶
Un siècle auparavant, puiser dans les ressources terrestres pouvait être considéré comme sans fin, tant elles semblaient illimitées. Mais la croissance de la population et surtout la croissance de ses besoins, comme l’ignorance feinte des limites de la planète ont fini par mettre un terme à cette croyance. Les ressources pétrolières conventionnelles ont atteint leur pic de production (Blanc & Noûs (2023), pp. 160-163). On peut modéliser (Halloy (2018)) l’évolution de la production de n’importe quelle ressource non renouvelable, comme les métaux et le cuivre (figure 15).

Figure 15:Modélisation de la production globale de cuivre par région dans le monde. Source : Northey et al. (2014).
Autre exemple, l’uranium qui est la matière première de l’énergie nucléaire est en quantité finie sur Terre, avec la consommation actuelle dans le monde, dans 100 à 140 ans, le stock sera épuisé (Blanc & Noûs (2023), p. 163). Avec la technologique actuelle, l’énergie nucléaire ne peut pas être l’unique solution[6] au réchauffement climatique malgré le fait qu’elle soit en majorité décarbonée.
2.2.2Les pollutions augmentent¶
Les rejets de nombreux composants (produits chimiques, métaux, plastiques, etc.) dans l’environnement sont une des principales causes de l’effondrement de la biodiversité. La frontière planétaire de ces « nouvelles entités », nouvelles au sens de nouvelles substances, de nouvelles formes de substances existantes et de formes de vie modifiées : produits chimiques de synthèse, matériaux ou organismes artificiels inconnus jusqu’alors dans le système terrestre, ainsi que des éléments naturels (par exemple, des métaux lourds) mobilisés par les activités anthropiques est probablement dépassée, c’est-à-dire au-delà des capacités de contrôle par l’humanité (Persson et al. (2022)).
Par exemple, la production de plastique augmente exponentiellement depuis les années 1950, et une fraction importante (11 %) des déchets plastiques ainsi générés se retrouvent dans les écosystèmes aquatiques (figure 16).

Figure 16:Émissions annuelles mondiales de plastique dans les écosystèmes aquatiques (grands fleuves, lacs et océans) en millions de tonnes (Mt) de 2016 à 2030 avec différents scénarios de réduction dans le futur, dont celui qui suit la trajectoire actuelle (Business as usual). Source : Borrelle et al. (2020).
2.2.3L’effet rebond¶
Les économistes ont observé que les consommateurs ont tendance à voyager davantage lorsque leurs voitures sont plus économes en carburant, ce qui provoque un rebond de la demande de carburant (Small & Van Dender (2005)). Une augmentation de l’efficacité avec laquelle une ressource (par exemple le carburant) est utilisée entraîne une diminution du cout d’utilisation de cette ressource, mesuré en fonction de ce qu’elle peut accomplir (par exemple les déplacements). De manière générale, une diminution du cout (ou du prix) d’un bien ou d’un service entraîne une augmentation de la quantité demandée (loi de la demande). Si le cout des voyages diminue, les consommateurs voyageront davantage, ce qui augmentera la demande de carburant. Cette augmentation de la demande est connue sous le nom d’effet rebond, et elle peut ou non être suffisamment importante pour compenser la baisse initiale de la consommation de carburant due à l’amélioration de l’efficacité. Le paradoxe de Jevons[7] se produit lorsque l’effet rebond est supérieur à 100 %, dépassant les gains d’efficacité initiaux.
Deux exemples d’effets rebonds :
- L’augmentation de l’efficacité des moteurs de voiture est, ces dernières années, compensée par l’augmentation des achats (figure 17] de gros véhicules, les SUV (Sport Utility Vehicle — monospace de tourisme équipé de quatre roues motrices — un véhicule plus lourd, polluant plus et plus accidentogène que la moyenne des voitures), qui sont en moyenne plus lourds et moins aérodynamiques. Ils consomment donc plus d’énergie et rejettent plus de gaz à effet de serre qu’une voiture standard (figure 18). L’Agence Internationale de l’Énergie constate que les SUV sont les deuxième contributeurs dans le monde des augmentations des émissions de dioxyde de carbone depuis 2010.
La ‘SUVisation’ du parc automobile vient annuler tous les progrès techniques de ces dernières années en termes de motorisation ou d’allègement des matériaux.
Mathieu Chassignet, ingénieur chargé des mobilités pour l’Ademe Hauts-de-France, France Info.

Figure 17:Évolution du nombre des ventes de voitues en Europe par type de voiture. Source : France Info.

Figure 18:Évolution des émissions de CO dans le monde par secteur énergétique en MtCO entre 2010 et 2018. Source : France Info.
- L’empreinte carbone d’un voyage long en voiture est de 108 gCOéq par km et par passager. Celle d’un voyage en avion (court courrier, environ 1000 km), est de 258 gCOéq par km et par passager[8]. Un voyage (en Europe) en avion seul est donc équivalent à un voyage en voiture avec deux passagers. L’avion ne serait donc pas si problématique. Sauf que faire 1000 km pour un séjour d’un week-end se fait très facilement en avion, et c’est souvent bien moins onéreux qu’en voiture. Nous sommes donc tenté·es d’effectuer des voyages qui n’auraient jamais pu être entrepris sans l’avion.
2.2.4La croissance verte est-elle possible ?¶
Comme nous venons de le voir, la croissance verte oublie généralement des aspects entiers d’une problématique, comme celle des matériaux nécessaires au déploiement d’une électrification générale. Elle se focalise souvent sur le réchauffement climatique et donc la décarbonation de la société, en oubliant la chute de la biodiversité, les ressources finies, les pollutions galopantes.
La croissance verte n’a jamais fait la preuve qu’elle est réalisable. Elle semble plutôt promettre un monde, s’il devenait réalité, ultraconnecté, bétonné, avec une nature maîtrisée, sous cloche. Elle nécessite une véritable transition énergétique, c’est-à-dire la substitution de 80 % de la consommation d’énergie mondiale carbonée par des énergies non carbonées, renouvelables. En complément d’une technologie (actuellement immature) de capture et de stockage des gaz à effet de serre rejetés. Cela n’a jamais été fait, rien ne prouve que ce soit physiquement possible (ressources, pollutions...). Au cours de l’histoire, chaque nouvelle source d’énergie découverte n’est pas venue se substituer aux précédentes, mais s’ajouter, déclenchant ainsi de nouveaux « besoins » (Fressoz (2021)).
Une telle transition « technologique » n’a jamais été faite, la croissance verte, est, en ce sens, un pari risqué : continuer nos activités en imaginant des solutions technologiques actuellement inexistantes aux problèmes environnementaux qu’elles posent. Sans tenir compte du fait fait qu’une solution technologique peut remédier à un problème précis, mais poser d’autres problèmes ailleurs, nécessitant un étage supplémentaire de technologie pour corriger le problème annexe. L’interconnexion des différentes frontières planétaires avec lesquelles nous flirtons rend le solutionnisme technologique compliqué.
C’est pourtant la trajectoire engagée, car c’est c’est une trajectoire pleine de promesses qui séduit les dirigeant·es dont les échéances (électorales) sont bien trop courtes.
Tout n’est évidemment pas à jeter dans la croissance verte : le problème vient de ne pas repenser le fonctionnement de la société en reposant une « transition écologique » sur une unique transition technologique. Le recyclage, bien qu’imparfait, est nécessaire, l’économie dite circulaire est obligatoire mais doit être bien pensée. La décarbonation de l’énergie est également une obligation, elle ne doit seulement pas faire oublier que le principal levier doit être la diminution de la consommation, et, donc, de revoir notre façon de faire société.
3La décroissance¶
Le constat précédent permet de conclure qu’une croissance ininterrompue de la consommation (de biens, d’énergie) n’est pas possible à long terme et que nous sommes à un tournant dans l’histoire de l’humanité où celle-ci ne peut plus considérer que les ressources dans lesquelles elle puise sont illimitées ni les pollutions qu’elle génère intégralement absorbées par la nature.
La solution logique à cela serait donc de trouver une façon de vivre qui n’augmente pas indéfiniment la demande en ressources ainsi que les pollutions. Une solution qui permette l’émergence d’une société humaniste en quasi-équilibre avec son environnement.
3.1Sommes-nous vraiment heureux·ses ?¶
Réfléchissons un moment sur notre qualité de vie, en tant qu’individu, mais aussi en tant que membre d’une société. Les inégalités s’accroissent dans plusieurs pays riches — mais pas partout[9] ! — (figure 19), le chômage est endémique, nous passons nos journées dans des cycles « métro-boulot-dodo » dans des « jobs à la con » (Graeber (2018)) dont on ne sait même pas vraiment quelle est leur utilité, si ce n’est contribuer à la croissance en brassant du vent. Un travail aliénant, pour gagner un salaire que l’on dépense ensuite en achetant télé et smartphone, repas fast-food ou livré par d’autres travailleurs aliénés. Des heures de transport, dans des trains bondés, sales, bruyants, dans des voitures tellement nombreuses qu’elles sont scotchées dans des embouteillages.

Figure 19:Évolution de l’indice de Gini (en pourcentage) de la distribution des revenus dans différents pays sur les dernières décennies. La plupart des courbes ont un indice de Gini qui augmente, c’est-à-dire que les inégalités augmentent. Source : Index Mundi.
Nous vivons dans des villes agressives pour nos sens (éclairées la nuit, bruyantes en permanence, puantes...), qui nous rendent malades à cause des diverses pollutions[10] qui s’y concentrent, qui sont dangereuses pour nous et nos enfants à cause des voitures qui y circulent, qui prennent beaucoup de place, qui nécessitent des infrastructures (routes, parkings...) bétonnées.
Les écrans divers qui pullulent dans nos vies nous abrutissent, nos enfants avec, et nous coupent de nos relations inter-humaines (Desmurget (2019)).
Évidemment, il y a eu des progrès : nous sommes moins malades, nous vivons plus vieux (mais dans quel état ?), nous avons globalement tous et toutes des moyens pour nous payer le dernier smartphone, nous avons des GPS pour ne plus nous perdre, l’université est ouverte à tous et toutes, on a donc accès à la connaissance, nous sommes capables de fabriquer des vaccins contre un nouveau virus en moins d’un an, il y a moins — quoique... — de violence guerrière (le nombre de victimes des guerres n’a cessé de diminuer depuis le milieu du 20e siècle jusqu’aux années 2020 ; il se remet à augmenter à cause des confits récents — figure 20 et figure 22) et le taux moyen d’homicides diminue (très) doucement depuis 2000 (figure 21).

Figure 20:Nombre de morts dans les conflits interétatiques chaque année entre 1946 et 2024. Source : Our World in Data.

Figure 21:Taux de mortalité par homicide pour 100 000 habitants (meurtre d’une personne par une autre dans l’intention de causer la mort ou des blessures graves) dans le monde entre 2000 et 2020 et projections jusqu’en 2030. Source : Me et al. (2023).

Figure 22:Nombre de décès causés par les homicides, les conflits armés et le terrorisme dans le monde entre 2000 et 2021. Source : Me et al. (2023).
Posséder, renouveler, consommer, être en compétition permanente les uns avec les autres, est-ce vraiment là le moteur de notre bonheur ?
Relativisons cependant : la notion de bonheur est difficilement quantifiable. Des indicateurs quantitatifs peuvent combiner des notions liées à la santé ou à l’éducation, mais il n’en restera pas moins une part de subjectivité. D’autant plus si l’on s’extrait de nos schémas sociaux occidentaux : le bonheur des peuples autochtones d’Amazonie ou du Groenland se mesure-t-il de la même manière ? Se mesure-t-il seulement... ?
3.1.1Le paradoxe d’Easterlin¶
En 1974 l’économiste américain Richard Easterlin met en évidence qu’au-delà d’un certain niveau de revenu, l’accroissement du bien-être devient inexistant, rendant ainsi caduque le lien entre croissance (accroissement de la richesse) et le bien-être ou bonheur. Lorsque une société atteint un certain seuil de développement et de richesse, la croissance économique n’a plus d’influence sur le bien-être moyen de sa population. Ce paradoxe, qui contredit le dogme de l’économie classique comme quoi l’accroissement de la richesse permet d’accroître le bien-être, sans limite, a été démontré empiriquement (mais aussi critiqué !).
Il nécessite de quantifier la notion subjective de « bien-être ». Plusieurs indices (Stiglitz (2020)) ont été proposé pour cela et ainsi dépasser le PIB. Citons le Bonheur National Brut (BNB), un indice utilisé au Bhoutan à la place du PIB et reposant sur un développement économique et social, durable et équitable, la préservation des traditions culturelles du pays, la sauvegarde de l’environnement, la gouvernance et évalué à travers 72 critères de mesure. L’Indice de Développement Humain (HDI en anglais) est basé sur trois critères : le PIB par habitant, l’espérance de vie à la naissance et le niveau d’éducation des personnes de 17 ans et plus. D’autres indices existent.
Akizu-Gardoki et al. (2020) utilisent les données de plusieurs indicateurs de bien-être, dont l’IDH, et mettent en regard l’empreinte énergétique du pays par habitant. Cette empreinte (TPEF pour Total Primary Energy Footprint) prend en compte l’énergie primaire consommée dans le pays mais aussi l’énergie primaire « indirecte » cachée dans les biens et services importés. La figure 23 montre la corrélation entre le HDI et le TPEF. Pour cet indicateur (ce n’est pas le cas pour tous), ils montrent que l’IDH présente un maximum appelé WTP pour Well-being Turning Point (seuil du bien-être), qui signifie qu’au-delà d’une certaine quantité de richesse (en énergie), le bien-être stagne ou diminue, ce qui montrerait qu’il n’est pas nécessaire d’avoir trop de richesses énergétiques, qu’un juste milieu suffit. Ce juste-milieu serait ainsi autour de 98,67 MWh par personne et par an.

Figure 23:Indice de développement humain (HDI) pour 176 pays en fonction de l’empreinte énergétique du pays par habitant (TPEF). Source : Akizu-Gardoki et al. (2020).
Cela correspond à 972,5 MJ par personne et par jour. Sachant qu’un humain doit absorber environ 10 MJ de nourriture par jour (2500 kcal), cela correspond donc à environ 97 humains par humain. Sur la figure 23 la France est autour de 50 MWh par personne et par an, soit environ 49 humains par humain.
Cela montre que le bonheur ou le bienêtre humain ont besoin d’un seuil énergétique, mais au-delà d’une certain valeur (peut-être même en-deçà du maximum qui est « plat »), on dépense beaucoup d’énergie pour pas grand-chose. La notion de décroissance est quelque part dans cet intervalle entre l’énergie nécessaire et le trop-plein.
3.1.2La théorie du « Donut »¶
Kate Raworth, économiste à l’ONG Oxfam, a élaboré un formalisme pour coupler celui des frontières planétaires, au problème des inégalités sur la planète. La figure 24 illustre cela. Pour accéder à un niveau de bien-être, l’humanité a besoin de certains fondamentaux sociaux, ce que l’on nomme le « plancher social », et que l’on peut énumérer comme étant :
- une alimentation suffisante
- un accès à la santé
- un accès à l’éducation
- un accès à des emplois et des salaires décents
- la paix et la justice
- la liberté de ses opinions politiques (démocratie)
- l’égalité sociale
- l’égalité des sexes
- un logement correct
- un capital social (réseaux d’information et de soutien)
- un accès à l’énergie (renouvelable)
- un accès à l’eau potable
Cette théorie du Donut est qualitative contrairement à celle des frontières planétaires qui se veut quantitative. Néanmoins, elle permet un lien fondamental entre les deux.

Figure 24:Illustration de la théorie du donut comme plancher social couplé aux frontières planétaires. Source : Oxfam.
Un développement peut alors avoir lieu pour atteindre ce plancher social, sans pour autant dépasser les frontières planétaires (plafond environnemental). L’espace de manœuvre entre les deux est un espace de développement possible pour l’humanité.
Notons que ce formalisme du donut est utilisé à une échelle locale dans des villes, des universités (comme l’université de Lausanne en Suisse ou celle de Troyes en France).
3.2Ce que n’est pas la décroissance¶
3.2.1Une récession¶
Une récession est une période d’activité économique réduite qui se traduit par un recul du PIB sur une période d’au moins deux trimestres consécutifs. Depuis les années 1950, les périodes de ralentissement économiques sont relativement fréquentes, mais les récessions sont plus rares. À l’échelle mondiale on a connu que deux épisodes de récession (recul du PIB mondial) : en 2009 et en 2020. La France a connu quatre récessions depuis 1945 : en 1974 (crise du choc pétrolier), en 1993 (recul de 0,9 % du PIB), en 2009 (-2,6 %) et a frôlé la récession en 2012-2013. La crise du Covid-19 déclenche en 2020 la plus grave récession depuis 1945. Dans une société basée sur la croissance, une récession signifie une augmentation du chômage, des inégalités, de la misère. Sans croissance, un état, une entreprise, une ville, va s’effondrer économiquement, puisque dans l’incapacité de rembourser des dettes et de financer de nouveaux projets (Liegey (2021)).
Mais la récession n’a rien à voir avec la décroissance. La décroissance est un changement de paradigme quant au socle économique sur lequel est basée notre société. Sans un tel changement pensé en amont, les limites finies du système Terre et le dogme de la croissance vont inévitablement se rencontrer pour engendrer des récessions, comme ce fut le cas au moment de la pandémie de Covid-19.
3.2.2Un retour à la lampe à huile¶
Dans son discours du 14 septembre 2020, le président Emmanuel Macron ironisait en défendant la 5G devant des entreprises du numérique : « J’entends beaucoup de voix qui s’élèvent pour nous expliquer qu’il faudrait relever la complexité des problèmes contemporains en revenant à la lampe à huile ! Je ne crois pas que le modèle amish permette de régler les défis de l’écologie contemporaine. »
Mais ce que propose la décroissance n’est certainement pas un retour à la lampe à huile, mais une utilisation raisonnée des technologies dans un objectif de servir la société et non de l’aliéner. D’ailleurs, les amishs auraient probablement beaucoup à nous apprendre quant à leur relation avec les nouvelles technologies : tout n’est pas refusé dogmatiquement, ils prennent le temps de considérer un outil à l’aune de leurs besoins (Graber (2026)). Leur démarche pourrait nous inspirer !
3.2.3Une frustration assurée¶
Le niveau de confort ou de pseudo-confort que nous avons dans nos sociétés riches a été atteint en dévastant l’environnement aveuglément. Nous avons accès à tout — y compris ce dont nous n’avons pas besoin —, simplement en « cliquant » sur un ordinateur. Si nous décidons d’en terminer avec la croissance, nos appétits de technologies, de fraises au mois de janvier ou de weekends à l’autre bout du monde seront peut-être frustrés, mais nous aurons accès à d’autres choses, comme du lien social, qui pourrait nous rendre le sourire aux lèvres. Car la croissance, pour exister doit générer de la frustration : celle-ci est le moteur de notre consommation. Nous avons besoin de ce nouveau smartphone ; ce besoin est créé de toute pièce par le marketing et la publicité.
Dans une société en croissance, on peut tout faire seul·e, tout est à une portée de clic, notre temps journalier est généralement absorbé par un travail aliénant, par des trajets épuisants, par toutes sortes de tâches qui apportent peu de bienêtre. Nous sommes par ailleurs de plus en plus seul·es devant notre multitude d’écrans. Dans une société plus sobre, les tâches, les corvées, les contraintes sont partagées. Des réseaux locaux s’organisent, comme les AMAP — Associations pour le Maintien d’une Agriculture Paysanne, comme diverses associations : Épiceries collectives, Repair Cafés, autour du vélo, etc. Du temps journalier est retrouvé. Décroître, c’est aller moins vite et prendre le temps. Comme de voyager, mais en reprenant conscience de la taille de la planète.
3.2.4Les plus modestes vont trinquer¶
Dans le monde actuel de la croissance, les plus modestes trinquent déjà : les inégalités augmentent dans plusieurs pays riches (figure 19), le chômage est structurel, c’est une variable nécessaire dans un système économique en croissance : il ne doit pas être trop faible pour que le rapport de force entre travailleurs et employeurs ne s’inverse pas. Ni trop important pour ne pas que les capacités de production baissent. Le chômage doit donc idéalement rester constant, ni trop haut, ni trop bas.
La décroissance interroge le rapport au travail, qui est actuellement l’alpha et l’oméga de notre société et de notre « vie » sociale. Nous allons voir dans la suite qu’il est possible d’imaginer autre chose.
Actuellement les plus modestes ne sont pas ceux qui pèsent le plus sur l’environnement. Ils ont néanmoins un mode de vie peu soutenable, les faibles revenus exposent à la malbouffe, obligent à vivre dans des logements insalubres et favorisent l’envie d’objets inutiles et polluants (écrans, voitures, etc.). Les différents outils de la décroissance (revenu de base, services publics et sociaux, etc.) permettent l’intégration sociale des plus démunis, ce que les modèles de croissance ne permettent pas.
La décroissance n’est pas la même pour tous. Certains pays ou certaines catégories de population devront croître quand d’autres devront décroître. On parle de « justice sociale ». Une société en équilibre avec son environnement (donc « post-croissante ») doit aussi être équilibrée socialement pour être pérenne.
3.2.5Si la France décroit seule, elle va se faire avaler¶
La décroissance, c’est plus d’autonomie dans un pays, avec notamment une relocalisation des moyens de production. C’est ce que cherche tout territoire. L’« abondance frugale » au cœur de la décroissance peut faire boule de neige.
Par ailleurs, si nombre de collectifs et d’entités réfléchissent à la mise en place et à l’articulation d’une société sobre en France, il en est de même dans beaucoup d’autres pays du monde, de façon hétérogène. Les rapports de force locaux, souvent liés à une économie de croissance, cherchent à les juguler, mais une mise en réseau pourrait donner plus de force à un collectif mondial.
Il n’existe probablement pas de trajectoire totalement indolore. En revanche, plus l’on s’entête dans une course en avant, plus la chute sera rude. Mieux vaut donc en sortir le plus tôt possible, même si cela va inévitablement causer des problèmes dans le cadre d’un monde ultra compétitif. Rien n’empêche par ailleurs de maintenir une armée forte et certaines priorités économiques, au moins dans un premier temps.
3.3Ce qu’est la décroissance¶
La décroissance signifie stopper la croissance exponentielle des différentes observables vues précédemment : économie, pollutions, consommations de ressources, puis baisser les consommations de ressources. Cela est fait de manière raisonnée et planifiée afin d’éviter le chaos d’éventuels effondrements. Il s’agit de mettre l’économie au service du bienêtre et non du profit qui se fait au détriment du bienêtre.
L’économiste Timothée Parrique la définit ainsi :
la décroissance est une réduction de la production et de la consommation, avec quatre aspects : on le fait pour alléger l’empreinte écologique, de manière planifiée démocratiquement, en faisant attention aux inégalités et dans le souci du bien-être.
En 2020, au moment de la pandémie de Covid-19, le monde a décidé d’arrêter l’économie pour protéger la vie[11]. L’industrie s’est arrêtée, les voitures aussi, les avions également. Nos libertés ont été fortement restreintes lors du confinement de mars-avril 2020, mais la ville retrouvait le chant des oiseaux. Le monde ne s’arrête pas quand l’économie ralentit même fortement. Il s’agit donc de réfléchir à comment ralentir (fortement) la consommation, sans pour autant restreindre nos libertés autant qu’en 2020 (mais un peu quand même, dans l’objectif d’un « mieux être » collectif, notamment en limitant nos consommations de produits carnés, de voyages lointains, etc.). Réfléchir à nos modes de vie, retrouver du sens, de l’humanité dans nos quotidiens.
La croissance est un indicateur économique, la décroissance est un projet de société. Il s’agit néanmoins d’un état transitoire pour passer d’une société basée sur la croissance à une société « post-croissante » où l’économie fonctionnerait en équilibre avec les ressources planétaires et serait tournée vers le bienêtre (figure 25).

Figure 25:Illustration d’une phase de décroissance suivant une croissance économique et précédant une économie stationnaire. D’après Parrique (2023).
Le terme de décroissance est questionnable à juste titre, car il est connoté négativement, comme un retour en arrière. Je l’utilise dans ce cours, car les chercheurs dans ce domaine l’utilisent (degrowth en anglais).
3.4Les outils de la décroissance¶
3.4.1Travailler moins, mieux, différement...¶
En abandonnant la croissance, on abandonne la quête sans fin du profit. La figure 26 montre qu’en moyenne, en France, un tiers de la valeur ajoutée du travail, à savoir la richesse créée lors du processus de production, sert à rémunérer le capital[12], c’est-à-dire à générer des profits.

Figure 26:Répartition de la valeur ajoutée[13] du travail des entreprises, en moyenne en France, en 2019. Source : CNRS Le Journal.
Il est alors simple d’imaginer que le travail pourrait être réorganisé pour bénéficier non plus aux actionnaires, mais à la société. Abandonner les métiers qui ne servent à rien, bien que généralement extrêmement bien rémunérés, et valoriser les métiers essentiels, en gros ceux qui ont perduré pendant le confinement de 2020 : les producteurs de nourriture, les métiers de la santé, les enseignants, etc. Le travail doit être partagé, ainsi, mécaniquement le chômage pourra diminuer. La semaine de quatre jours est une étape essentielle. La figure 26 montre que le temps de travail pourrait être diminuer globalement de 32 % (soit passer de 35 h/semaine à 24 h/semaine !), sans que cela n’ait d’impact sur le cœur de la production. Travailler moins engendre mécaniquement une diminution du chômage, cela améliore la qualité de vie en diminuant les « Souffrances Psychiques en Lien avec le Travail » et cela diminue les pressions environnementales.
Dans l’amélioration de notre rapport au travail, la polyactivité pourrait être un atout : il s’agit de dé-spécialiser les tâches, pour effectuer finalement « plusieurs métiers ». Cela rendrait le travail plus égalitaire, avec plus de coopération et moins de hiérarchie.
Pour diminuer les inégalités, un revenu de base pourra être mis en place : il s’agit de donner à chaque citoyen, sans distinction d’âge, sans condition, un revenu permettant de subvenir aux besoins essentiels. Ce revenu permettra ainsi à chacun de choisir librement son activité (le métier d’éboueur pourrait ainsi devenir extrêmement bien payé !). Le financement de ce type de dispositif est avant tout un choix politique. Par exemple, mettre fin à l’optimisation ou l’évasion fiscale représenterait plusieurs dizaines de milliards d’euros de recettes supplémentaires pour la France. Par ailleurs, la plupart des dépenses publiques ne servent pas au bien-être de la société (renflouement des banques en 2008, plan de soutien de 470 milliards d’euros de l’état français aux entreprises suite à la crise du covid), mais servent à mettre des rustines sur les effets néfastes de la croissance comme les problèmes d’environnement.
3.4.2Moins d’objets¶
Une société sobre produira moins d’objets, qui seront plus facilement réparables, en mettant fin à l’obsolescence programmée, qui est un système de production typique du monde de la croissance, où les objets sont construits pour durer peu et être sans cesse remplacés. Les technologies « low-tech » sont l’archétype de l’évolution souhaitable du monde de la croissance vers celui de la décroissance. Sans pour autant abandonner la technologie en général (mais plutôt une technologie « appropriée ») y compris certaines hautes technologies utiles. Toute la question réside dans le discernement avec lequel ces outils sont utilisés, au service d’une société, et non au service du profit et de la croissance.
La production de ces « objets » devra être relocalisée pour éviter les dépenses inutiles d’énergies de produits qui font plusieurs fois le tour du monde pour être petit à petit « fabriqués » avant de revenir à leur point de départ pour y être consommés.
3.4.3Une agroécologie¶
L’agriculture est le deuxième poste d’émission de gaz à effet de serre dans le monde (24 %) après la production d’énergie (25 %). L’agriculture est également responsable du dépassement des frontières planétaires des cycles du phosphore et de l’azote. Elle est également pour beaucoup dans la chute de la biodiversité. L’agriculture intensive est responsable de nombreuses pollutions et de problèmes de santé publique à cause de l’utilisation massive de pesticides. Il est donc nécessaire de revoir le modèle de production d’autant que l’organisation des Nations Unis pour l’alimentation et l’agriculture (FAO) estime qu’un tiers des denrées alimentaires actuellement produite dans le monde sont perdues ou gaspillées, et ce alors que 870 millions de personnes ne mangent pas suffisamment. Il est donc possible de produire une nourriture saine (permettant d’éviter nombre de décès prématurés) et durable. Pour cela, il faut réduire drastiquement le gaspillage alimentaire et la consommation de viande des pays riches (Willett et al. (2019)).
Revoir notre manière de produire notre nourriture c’est utiliser les relations entre les êtres vivants (plantes, mammifères, insectes, champignons, bactéries, etc.) d’un point de vue écologique (c’est-à-dire au sens d’intéraction entre les êtres vivants et leur milieu) pour améliorer les rendements et la production, plutôt que d’ajouter des quantités incontrôlées de pesticides et d’engrais. Il s’agit de l’agroécologie. Les chercheurs estiment qu’une telle agriculture serait capable de nourrir la planète.
3.4.4Plus de démocratie¶
3.4.4.1La démocratie diminue dans le monde depuis 2015¶
La figure 27 montre que la démocratie a beaucoup évoluée depuis le milieu du 19e siècle, où elle n’existait dans un aucun pays à aujourd’hui où elle est présente dans 48,6 % des pays. En 2025, 2,18 milliards de personnes vivent dans un régime démocratique, contre 2,38 millions en 1850. Malgré cela, ce nombre est en train de diminuer, et ce depuis 2015 où il culmina à 3,87 milliards de personnes. Le nombre de pays démocratique diminue également depuis 10 ans.

Figure 27:Évolution de la part des régimes démocratiques (en bleu) et des régimes non démocratiques dans les pays du monde entre 1789 et 2025. Source : Our World in Data.
Il existe différentes manières de quantifier, à l’aide d’indices, les régimes politiques des États. Chaque année depuis 2006, The Economist Intelligence Unit analyse 60 critères regroupés selon les catégories, pour 167 pays :
- le processus électoral et le pluralisme ;
- les libertés civiles ;
- le fonctionnement du gouvernement ;
- la participation politique ;
- la culture politique.
Il produit ainsi un indice variant de 0 à 10 classant les régimes politiques selon :
- les démocraties à part entière sont les pays qui ont un indice égal ou supérieur à 8 ;
- les démocraties imparfaites sont les pays qui ont un indice entre 6 et 7,99 ;
- les régimes hybrides sont les pays qui ont un indice entre 4 et 5,99 ;
- les régimes autoritaires sont les pays qui ont un indice inférieur à 4.
Les cartes de la figure 28 représentent cet indice pour 2006 et 2024.

Figure 28:L’indice de démocratie par The Economist Intelligence Unit pour les différents pays entre 2006 et 2024.
Source : Our World in Data.
3.4.4.2Les Conventions Citoyennes¶
L’expérience de la Convention Citoyenne sur le Climat, constituée en octobre 2019 suite au mouvement des Gilets Jaunes (novembre 2028 - mars 2019) est un exemple intéressant de processus démocratique « éclairé » : les citoyens sont d’abord formés sur un sujet, avant de prendre des décisions. Ce genre d’initiatives est typiquement ce qui pourrait permettre à une société sobre de décider si des dépenses publiques sont investies dans les technologies numériques ou les technologies quantiques, par exemple. Bien entendu, il faudrait appliquer à la lettre les décisions d’une telle assemblée. L’expérience a ainsi été interrompue avant d’avoir été menée jusqu’à son terme.
Notons qu’à l’échelle d’une université, des expériences de ce type sont possibles, comme en témoigne la Convention Citoyenne Étudiante menée chaque année à l’université Paris-Est Créteil — Conventions citoyennes universitaires qui essaiment dans d’autres établissements.
3.4.5Plus de services publics¶
Un service public est un service organisé dans une intention d’intérêt général. Les services publics (santé, éducation, police, recherche, transport, etc.) sont forcément au cœur d’une société décroissante, d’autant plus dans un monde où les crises environnementales vont se succéder dans un avenir proche. Ce sont en effet des outils puissants pour réduire les inégalités : les services publics sont le « patrimoine de celles et ceux qui n’en ont pas ».
La crise sanitaire du Covid-19 a montré l’importance d’un service public de santé performant pour y faire face. C’est le cas dans les autres corps de métier, les citoyens d’un monde sobre à l’équilibre doivent être formés aux connaissances accumulées, à l’esprit critique pour participer à la vie sociale de manière éclairée. L’accès à ces services doit être libre et gratuit.
Exemple des services publics en France :
- Les fonctions « régaliennes » (souveraineté de l’État) à savoir la justice, la sécurité intérieure, la défense nationale, la diplomatie, les finances publiques (trésor, monnaie, impôts), l’administration de l’État, la gestion des infrastructures (voirie, ports, aéroports, voies navigables...).
- L’enseignement (primaire, secondaire, supérieur), la recherche.
- La santé, la sécurité sociale, l’aide sociale.
- La culture.
- Les sports et loisirs.
- L’environnement (patrimoine naturel, eau potable, assainissement).
3.5Quid de la démographie ?¶
Début 2026 nous sommes 8,29 milliards d’êtres humains à la surface de la planète. La population continue de croître, mais le taux de croissance diminue — il est actuellement de 0,8 %. ce qui signifie que la population mondiale devrait se stabiliser vers 10 à 11 milliards en 2100. On peut visualiser ces données sur le site de l’INED.
La planète est tout à fait capable d’accueillir une telle population humaine. Mais pas avec une empreinte écologique telle que la nôtre dans les pays riches.
Certaines régions (Afrique, Océanie) ont une population jeune en pleine croissance, avec 4,18 enfants par femme en Afrique, contre 1,61 en Europe. Le seuil de remplacement des générations est de 2,05 enfants par femme. En dessous de ce seuil, la population diminue, au-dessus, elle augmente. La plupart des régions du monde ont un nombre d’enfants par femme autour de 2. Ce nombre se stabilise à peu près à ce niveau à partir du moment où la société atteint un niveau de vie suffisant avec un accès à l’éducation.
3.6Sobriété ou décroissance ?¶
Le résumé pour décideurs du 6e rapport du GIEC (IPCC (2022), p. 31) définit la sobriété (sufficiency en anglais) comme :
Les politiques de sobrité sont un ensemble de mesures et de pratiques quotidiennes qui permettent d’éviter la demande d’énergie, de matériaux, de terres et d’eau tout en assurant le bien-être de tous dans les limites de la planète.
Plus loin dans le même rapport (IPCC (2022), p. 957), la définition est plus précise[14] :
La sobriété est définie comme le fait d’éviter la demande de matériaux, d’énergie, de terres, d’eau et d’autres ressources naturelles tout en assurant un niveau de vie décent pour tous dans les limites de la planète. Le niveau de vie décent est un ensemble de conditions matérielles essentielles au bien-être humain, qui comprend le logement, la nutrition, les équipements de base, les soins de santé, le transport, l’information, l’éducation et l’espace public. La sobriété concerne la question de la consommation équitable de l’espace et des ressources. Le budget carbone restant, et son objectif normatif d’équité distributive, est la limite supérieure de la sobriété, tandis que les exigences d’un niveau de vie décent définissent le niveau minimum de sobriété.
La sobriété pourrait ainsi être considérée comme une première étape vers une société décroissante ou post-croissante. Elle n’est donc pas incompatible avec elle, elle se focalise néanmoins sur la consommation de matière, tandis que le concept de décroissance va plus loin en mettant en avant toute une société à construire (ou reconstruire) autour du bien-être humain et de la démocratie.
3.7Les Objectifs de Développement Durable de l’ONU¶
Le concept de transition écologique est souvent décliné selon les « 17 objectifs de développement durable » de l’ONU (ODD — figure 29). Sans commenter cette démarche ni ce découpage en objectifs, on peut tout de suite voir qu’ils sont incompatibles avec la décroissance puisque l’objectif n° 8 stipule un « travail décent et une croissance économique » ce qui est incompatible avec la préservation des frontières planétaires.

Figure 29:La matrice des 17 ODD de l’ONU. Source : ONU.
3.8La décroissance est-elle possible ?¶
Pendant des millénaires l’humanité a vécu sur un mode « décroissant » ou plutôt « sobre », ne puisant que dans le flux énergétique solaire (hydraulique, éolien, solaire) pour ses besoins, tout en extrayant de manière peu importante les ressources non renouvelables dont elle avait besoin (métaux...). Évidemment, il y a de profondes différences entre les sociétés pré-industrielles et nos sociétés actuelles. En 1800 il y a seulement 1 milliard d’habitants à la surface de la planète tandis que nous sommes 8 fois plus nombreux aujourd’hui. Le monde d’alors n’était pas un modèle de démocratie, de paix, d’égalité. Notre société a tout de même progressé sur bon nombre de points.
Il conviendrait donc de mettre à profit nos connaissances actuelles, nos technologies nécessaires et appropriées, pour faire en sorte que 8 à 11 milliards d’êtres humains puissent vivre sereinement et en harmonie à la surface de la Terre. Il est évident, compte tenu de ce que nous avons vu jusque-là dans ce cours, que la croissance telle qu’elle existe aujourd’hui ne peut pas mener à ce monde rêvé-là. La croissance verte fait le pari du sauvetage technologique, en souhaitant garder sa croissance économique : le pari est risqué, il a peu de chance de mener au monde serein cité. La décroissance, en revanche, a toutes ses chances. Certes, l’expérience n’a jamais été menée à une échelle humaine aussi grande, mais que risquons-nous d’essayer ? À savoir limiter — fortement — nos consommations et retrouver du lien organique avec les autres êtres humains et les autres êtres vivants ?
4Comment faire ?¶
La section 3.4 présente déjà un certain nombre de pistes.
4.1Le Plan de Transformation de l’Économie Française (PTEF)¶
L’ONG The Shift Project a élaboré entre 2020 et 2021 un vaste plan de décarbonation graduel de l’économie française (figure 30). Un résumé sous forme de livre a été publié fin 2021, l’ensemble du rapport, section par secteur est disponible sur leur site. Ce PTEF :
propose les dispositions immédiates, souvent contraignantes, qu’il faut prendre dans les cinq prochaines années pour enclencher une réduction rapide des émissions, au bon rythme. [...] Ces propositions opérationnelles de court terme se situent dans le champ du possible du point de vue réglementaire au niveau national, s’appuient sur des technologies ou des usages existants, visent souvent à une forme de sobriété mais ne prétendent faire renoncer les citoyens à aucun des usages, libertés ou opportunités fondamentales dont ils jouissent aujourd’hui en France.

Figure 30:Les différents secteurs économiques pris en compte dans le Plan de Transformation de l’Économie Française du Shift Project. Ils concernent 45 % de l’emploi actuel. Source : The Shift Project.
Le PTEF n’est pas un projet de décroissance, néanmoins il a le mérite, si ce n’est de vouloir sortir du capitalisme, tout au moins de brider quelque peu son évolution pour ramener, de manière pragmatique l’économie sous des limites plus soutenables. Le Shift Projet a lancé à l’automne 2023 une expérimentation régionale en Bretagne.
4.2Des petits gestes aux grands gestes¶
Il est possible d’explorer un mode de vie « décroissant » à l’échelle individuelle ou d’un foyer (voir l’annexe : que faire à l’échelle individuelle ?), avec, bien évidemment les limites systémiques que la société, telle qu’elle est, impose. Les « petits gestes » ne sont pas anodins, ils sont une porte d’entrée vers une attitude plus respectueuse, vers une réflexion sur un mode de vie individuel. Citons la réduction des déchets et l’achat de denrées en vrac, le compostage (ou le lombricompostage en appartement), l’abandon des voyages lointains et la découverte de l’environnement proche, l’attention portée aux différents achats (est-ce vraiment utile ?), faire un potager, diminuer la température de consigne de son logement (et porter un pull !), se déplacer en vélo au quotidien, et surtout partager ses expériences avec ses ami·es et sa famille. On peut considérer cela comme un jeu.
Tout n’est pas possible dans la société actuelle telle qu’elle est organisée, mais trouver des espaces de liberté à l’intérieur de cet espace contraint peut apporter un certain plaisir.
Au-delà de ces petits gestes, des décisions politiques à différentes échelles sont nécessaires : seules ces dernières sont transformatrices (de la société).
4.2.1Propositions de Jason Hickel¶
Dans son livre « Moins pour plus », l’anthropologue Jason Hickel (Hickel (2022)) propose un « chemin » vers la décroissance, c’est-à-dire une diminution de notre empreinte matérielle sans pour autant diminuer le bienêtre humain, mais au contraire en l’améliorant. Et ce de manière planifiée et démocratique. En voici les principales étapes :
En finir avec l’obsolescence programmée : l’obsolescence programmée est la fabrication de produit à la durée de vie délibérément réduite, qui tombent en panne rapidement, qui ne sont pas facilement réparables ou pas du tout réparables. Cette pratique, ancienne (développée peu à peu depuis les années 1920), permet d’augmenter les ventes et les profits. Pour bien des appareils, ce n’est pas dû à des problèmes techniques, mais bel et bien une stratégie commerciale. Pour mettre fin à cette pratique, plusieurs leviers : étendre les garanties, introduire une clause de « droit à la réparabilité » pour permettre aux usagerères de pouvoir réparer facilement leurs produits, ou encore étendre la location des produits encombrants ou peu utilisés.
Limiter la publicité : la publicité est un outil redoutable de manipulation à grande échelle pour créer de la demande, et donc vendre tout et n’importe quoi, qui s’est également développé depuis les années 1920. Il a complétement façonné notre société au point que posséder tel ou tel objet (voiture de luxe, dernier Iphone, etc.) est devenu synonyme de réussite sociale. Le couplage avec l’obsolescence programmée comme dans l’industrie de la mode (« fast fashion »), qui fait maintenant des vêtements jetables, est une catastrophe environnementale. Il est possible de limiter la publicité, de l’interdire sur certains produits ou de l’encadrer strictement (comme c’est le cas en France pour l’alcool et le tabac). Par ailleurs, limiter son exposition personnelle à la publicité de manière générale améliore le bien-être. Il serait souhaitable de commencer par les produits nocifs pour l’environnement (les SUV, les pesticides, etc.) ou les entreprises dont l’impact est important (comme TotalÉnergie, BNP Paribas, etc.).
passer du titre de propriété au droit d’usage : de nombreux produits que nous possédons ne sont utilisés qu’occasionnellement (gros outillage comme une perceuse[15], certains électroménagers comme le lave-linge ou le sèche-linge, etc.). Il serait assez facile d’organiser une mutualisation à l’échelle de communautés (comme une copropriété par exemple, voire des villes) de ces outils pour permettre une utilisation ponctuelle. Et même des voitures, qui, en ville notamment, servent peu.
mettre fin au gaspillage alimentaire : plus de 50 % de la nourriture produite dans le monde (soit 2 Gt !) est jetée chaque année, et ce tout au long de la chaine de production jusqu’à l’assiette. Cette étape est cruciale pour changer le modèle agricole. Des lois commencent à voir le jour pour limiter cela, notamment pour empêcher les supermarchés de jeter leurs invendus.
limiter la production des industries écologiquement néfastes : l’industrie bovine, l’industrie pétrolière, celle des services banquaires qui financent des industries néfastes, etc. Les choix doivent être discutés démocratiquement : quelles industries sont « utiles » et quelles industries « superflues » ?
Et puis : verdir les villes, remplacer la voiture par le vélo ou les véhicules ultralégers pour les trajets courts, favoriser les circuits courts, taxer les voyages en avions, favoriser le train (service public), etc. Privilégier les entreprises coopératives plutôt que capitalistes...
La liste n’est pas exhaustive, elle a vocation à montrer qu’une trajectoire de décroissance est tout à fait possible à entreprendre à différentes échelles géographiques et temporelles.
5Mise en récits¶
5.1Romans¶
La décroissance incite à se projeter dans une autre manière de faire société. Le sujet est complexe, car il touche à toutes les disciplines scientifiques et non scientifiques. Il faut imaginer une trajectoire et une destination. Ce n’est pas simple. Mais pour cela, l’art est d’un grand secours. Il peut nous projeter sans la contrainte du réel actuel.
Quelques romans permettent ainsi d’imaginer une société de type décroissante. Les lire permet ainsi de mieux percevoir ce dont il pourrait s’agir.
La vague montante de Marion Zimmer Bradley (Le passager clandestin, 1955) questionne sur la place de la technologie et de la science dans une société sobre futuriste.
Ecotopia de Ernest Callenbach (Rue de l’échiquier, 1975) imagine un pays qui vit en équilibre avec son environnement.
Sur le réenchantement du monde, le thriller utopique de Jean-Pierre Goux, Siècle bleu (Actes Sud pour la version poche, 2021, 2 tomes), est une lecture instructive et prenante !
Paresse pour tous de Hadrien Klent (Le Tripode, 2021) raconte la campagne électorale d’un économiste, prix Nobel, qui prone la semaine de 15 heures de travail.
Voyage en misarchie de Emmanuel Dockès (Éditions du Détour, 2017) raconte les aventures d’un prof de droit qui échoue dans un pays aux règles de fonctionnement évoluées, sans dirigeant, sans état.
Eutopia de Camille Leboulanger (Argyll éditions, 2022) propose une société où la notion de propriété a été abolie pour ne conserver que la proriété d’usage. Une belle réflexion sur une autre façon de faire société, à travers la tranche de vie du narrateur, Umo.
5.2Autres sociétés humaines¶
Le monde et son histoire peuvent également guider nos réflexions : par exemple le minuscule état insulaire de Nauru au beau milieu de l’océan Pacifique est l’exemple même de ce que nous sommes en train de faire à l’échelle de la planète : puiser sans discernement dans des ressources précieuses (en l’occurence du phosphate) et puis sombrer une fois qu’elles sont épuisées.
À l’autre extrême, la région du nord-ouest de la Syrie, le Rojava, a mis en place, pendant quelques années entre 2016 et 2018, un système démocratique fédéral, basé sur l’égalité des sexes et la démocratie. L’expérience a du plomb dans l’aile depuis 2018 car la Turquie a envahi la région en 2018, qui est depuis sous son contrôle.
Historiquement, la République des Escartons, dans le Briançonnais était un régime stable — sur plusieurs siècles ! — et démocratique dans une petite région des Alpes relativement pauvre, entre 1343 et 1789. Ce régime a notamment permit à la population d’avoir un haut niveau d’éducation par rapport au reste de la France (Blanc-Serra (2018)).
6Conclusion¶
Changer de société n’est pas évident, mais c’est possible. Évidemment ça ne peut pas se faire du jour au lendemain, il y a nécessairement une inertie. Avec les crises environnementales, le changement arrivera, tôt ou tard. Il sera brutal s’il n’est pas anticipé et pensé en amont, dès aujourd’hui. Il ne tient qu’à nous d’œuvrer pour changer de courbe, passer de la courbe « business as usual » à la courbe « plus humain, plus sobre ».
C’est un fantastique challenge intellectuel et pratique qui nous attend, c’est aussi ça qui le rend passionnant. Un monde à faire évoluer, pensez-vous !
7Annexe¶
7.1Ce que l’IPBES et le GIEC disent de la décroissance¶
Le concept de décroissance peine à émerger dans les rapports des organismes qui traitent des questions climatiques et de biodiversité. Néanmoins, on commence à trouver des allusions claires aux concepts.
7.1.1Rapport de l’IPBES sur la biodiversité et les services¶
écosystémiques
La Plateforme intergouvernementale scientifique et politique sur la biodiversité et les services écosystémiques (en anglais : Intergovernmental Science-Policy Platform on Biodiversity and Ecosystem Services, IPBES) est un groupe international d’experts sur la biodiversité. Pluridisciplinaire, l’IPBES, créée en 2005, a pour premières missions d’assister les gouvernements, de renforcer les moyens des pays émergents sur les questions de biodiversité, sous l’égide de l’Organisation des Nations unies (ONU) :
Dans le résumé pour les décideurs (Díaz et al. (2019)) de son dernier rapport, le point clef D10 stipule :
L’évolution des systèmes financiers et économiques mondiaux en vue de la création d’une économie mondiale durable s’écartant de l’actuel paradigme, limité, de la croissance économique est un élément incontournable du développement durable.} Cela implique d’intégrer la réduction des inégalités aux voies de développement, de réduire la surconsommation et le gaspillage et de lutter contre les impacts environnementaux, tels que les aspects externes des activités économiques, du niveau local au niveau mondial. Une telle évolution s’appuierait sur une combinaison de politiques et d’outils, y compris des programmes d’incitation, des certifications et des normes de performance, et sur une fiscalité plus cohérente à l’échelle internationale, au moyen d’accords multilatéraux et d’un renforcement de la surveillance et de l’évaluation de l’environnement. Elle impliquerait également un dépassement des indicateurs économiques traditionnels, tels que le produit intérieur brut, afin d’en intégrer d’autres mieux à même de rendre compte d’une vision plus globale et à long terme de l’économie et de la qualité de vie.
Le « développement durable » reste cité, mais le « paradigme de la croissance » aussi, tout comme la nécessité de dépasser les indicateurs économiques tels le PIB, qui ne connaissent que la croissance, pour tenir compte de la qualité de vie. L’allusion est timide, mais elle a le mérite d’y être. La voie vers la décroissance pourrait ainsi être tracée.
7.1.2Le 6e rapport du GIEC¶
La décroissance est évoquée dans le 6e rapport du GIEC sur le changement climatique, dans le volume du groupe de travail III sur les atténuations (IPCC (2022)) paru en avril 2022.
Ainsi, p. 783, dans le chapitre 5 (Demande, services et aspects sociaux de l’atténuation), on a :
Les réductions de la consommation, qu’elles soient volontaires ou induites par les politiques, peuvent avoir des effets positifs et un double-dividende sur l’efficacité ainsi que des réductions de l’utilisation de l’énergie et des matériaux. Moins de déchets, un meilleur contrôle des émissions et des politiques carbone plus efficaces conduisent à une meilleure gouvernance et à des démocraties plus fortes. Les modèles de dynamique des systèmes qui associent des politiques fortes de réduction des émissions et des politiques fortes d’équité sociale montrent qu’une transition à faible émission de carbone en conjonction avec une durabilité sociale est possible, même sans croissance économique. Ces voies de décroissance peuvent être cruciales pour combiner la faisabilité technique de l’atténuation et les objectifs de développement social.
La gouvernance multi-niveaux ou polycentrique peut accroître le bien-être et améliorer la gouvernance climatique et la résilience sociale, grâce à des interventions politiques adaptatives et flexibles à différents moments et à différentes échelles. La transformation institutionnelle peut également résulter des stress socio-écologiques qui accompagnent le changement climatique, conduisant à des structures de gouvernance plus efficaces. Un ensemble d’options appropriées et adaptées au contexte, facilitées par les politiques, peut permettre à la fois d’améliorer le bien-être et de réduire les disparités dans l’accès aux services de base, tout en atténuant le changement climatique. Par conséquent, la promotion d’un bien-être humain équitable par la fourniture de niveaux de vie décents pour tous va de pair avec l’atténuation du changement climatique. La littérature spécialisée est convaincue que la lutte contre les inégalités de revenu, de richesse et de niveau de vie décent permet non seulement d’accroître le bien-être général et de faire progresser les objectifs de développement durable, mais aussi d’améliorer l’efficacité des politiques d’atténuation du changement climatique.
Plus loin, p. 2873, dans le chapitre 17 (Accélérer la transition dans le cadre du développement durable) :
[...] le mouvement de la décroissance, qui met l’accent sur la durabilité plutôt que sur la rentabilité, a le potentiel d’accélérer les transformations en utilisant des pratiques alternatives comme la promotion de l’échange de biens et de services non monétaires si un grand nombre de parties prenantes veulent investir dans ces domaines.
À l’exception peut-être notable de certains arbres comme les ifs ou les séquoias. Ces derniers, les plus grands êtres vivants à la surface de la planète, semblent ne cesser de grandir et de produire de la biomasse jusqu’à leur mort (Sillett et al. (2019)) ; mais ils finissent par mourir, au bout de plusieurs millénaires. Certains organismes, peuvent se reproduire par clonage.
« Les ressources matérielles sont la biomasse (telles que le bois et les récoltes pour l’alimentation, l’énergie et les matières végétales), les combustibles fossiles (tels que le charbon, le gaz et le pétrole), les métaux (tels que le fer, l’aluminium et le cuivre) ainsi que les minéraux non métalliques (notamment le sable, le gravier et le calcaire) qui sont utilisés dans l’économie. » Source : Bringezu et al. (2017), p. 12.
Des exemples de solutionnisme technologique existent actuellement comme de croire que la voiture électrique résoudra tous les problèmes posés par la voiture thermique, comme de croire que la décarbonation de l’énergie résoudra tous les problèmes de réchauffement climatique, comme de croire que l’on pourra repêcher tout le plastique que l’on mis dans les océans, etc. Les médias regorgent d’exemples souvent louffoques de telles solutions, et les scientifiques en sont souvent férus. Amusez-vous à les traquer dans les journaux que vous lisez !
L’empreinte carbone d’une voiture électrique est d’environ, en moyenne, de 100 gCOé/km contre environ le double (200 gCOé/km) pour une voiture électrique. En revanche, l’empreinte matière d’une voiture électrique est environ, en moyenne, de 30 t, soit le double de celle d’une voiture thermique (15 t).
Pour parquer nos voitures nous avons besoin, en France, en moyenne de 65 m (une place au domicile, une place au travail, une fraction de place au supermarché plus de l’espace pour manœuvrer...) tandis que pous nous loger nous avons besoin, en moyenne, de 40 m par personne et pour travailler de 15 m...
D’autant que l’énergie nucléaire représente seulement environ 5 % de l’énergie primaire consommée dans le monde (et environ 10 % de l’électricité). Miser sur cette technologie pour résoudre la crise climatique nécessiterait de changer de technologie, et de la déployer à grande échelle rapidement, ce qui est impossible, ce genre de déployment prend plusieurs décennies.
Du nom de l’économiste anglais William Stanley Jevons qui a observé en 1865 que de manière contre-intuitive on ne pouvait pas compter sur le progrès technologique pour réduire la consommation de combustible.
Données issues de la Base Carbone de l’ADEME.
Parmi les pays indiqués sur la figure 19 l’indice de Gini quantifiant les inégalités de revenus décroît en Chine, en Russie, légèrement en Suède, en Espagne... ; il croît en revanche en en Allemagne, en France, aux États-Unis ; il est particulièrement élevé en Afrique du Sud (grosses inégalités de revenus) et significativement plus faible dans les pays scandinaves (Danemark, Suède, Finlande...).
En 2020 les rejets de gaz à effet de serre ont baissé d’environ 5 %. En 2021 le « rebond » des activités avait déjà absorbé cette baisse. Pour atteindre l’objectif des Accords de Paris suite à la COP 21 de 2015, à savoir la neutralité carbone en 2050, il faut passer de 60 GtCOé émis chaque année dans le monde (en 2020 typiquement) à 20 GtCOéq, et ce en 25 ans. Cela fait donc une baisse anuelle de :
soit une baisse de 4,3 % par an pendant les 25 prochaines années. Soit environ un covid par an... Mais sans les mêmes privations de libertés !
L’excédent brut d’exploitation correspond aux bénéfices d’une entreprises, qui servent ensuite à investir pour la développer et à rémunérer les actionnaires.
La valeur ajoutée est l’accroissement de valeur réalisée par une entreprise ou un secteur économique. Elle est définie par l’INSEE comme : « Solde du compte de production. La valeur ajoutée est égale à la valeur de la production diminuée de la consommation intermédiaire. »
La sobriété a été insérée dans ce rapport sous l’impulsion de la chercheuse Yamina Saheb.
Par exemple, en moyenne, une perceuse est utilisée seulement 12 min dans sa vie !
- Tanner, J. M., Whitehouse, R. H., & Takaishi, M. (1966). Standards from Birth to Maturity for Height, Weight, Height Velocity, and Weight Velocity: British Children, 1965. I. Archives of Disease in Childhood, 41(219), 454–471. 10.1136/adc.41.219.454
- Nicklaus, D. (2017). Théma - Produire plus Avec Moins de Matières. https://www.ecologie.gouv.fr/sites/default/files/Th%C3%A9ma%20-%20Produire%20plus%20avec%20moins%20de%20mati%C3%A8res.pdf
- Kaza, S. (2018). What a Waste 2.0? A Global Snapshot of Solid Waste Management to 2050. https://openknowledge.worldbank.org/bitstream/handle/10986/30317/9781464813290.pdf?sequence=13&isAllowed=y
- Hoornweg, D., Bhada-Tata, P., & Kennedy, C. (2013). Environment: Waste Production Must Peak This Century. Nature. 10.1038/502615A
- Stiglitz, J. (2020). PIB Un Indicateur Très Insuffisant. Pour La Science, 517.
- Méda, D. (2024). << Les Conditions de Travail Se Dégradent Depuis Les Années 1990 >>. https://lejournal.cnrs.fr/print/3447
- Delézire, P., Homère, J., Garras, L., Bonnet, T., & Chatelot, J. (2024). La souffrance psychique en lien avec le travail à partir du Programme de surveillance des maladies à caractère professionnel : résultats des enquêtes transversales 2013 à 2019 et évolution depuis 2007. Bulletin Épidémiologique Hebdomadaire. http://%20beh.santepubliquefrance.fr/beh/2024/5/2024_5_3.html
- De Gaulejac, V., & Mercier, A. (2012). Manifeste pour sortir du mal-être au travail (Éditions Desclée de Brouwer). https://www.editionsddb.fr/product/83909/manifeste-pour-sortir-du-mal-etre-au-travail/
- Parrique, T. (2019). Decoupling Debunked [Techreport]. European Environmental Bureau.
- Blanc, G., & Noûs, C. (2023). Physique et Enjeux de Société. In OPUS | Université Paris Cité. OPUS | Université Paris Cité. 10.53480/physique-societe.b046
- RTE. (2021). Futurs-Energetiques-2050-principaux-resultats_0.Pdf.
- RTE. (2021). Futurs Énergétiques 2050 - Chapitre 12 : L’analyse Environnementale.
- Normand, J.-M. (2023). Voiture thermique contre voiture électrique, une rivalité vieille comme l’automobile. Le Monde. https://www.lemonde.fr/series-d-ete/article/2023/08/14/voiture-thermique-contre-voiture-electrique-une-rivalite-vieille-comme-l-automobile_6185340_3451060.html
- Gontard, N. (2021). Que Faire Des Emballages Plastiques ? Pour La Science, 524.
- Liegey, V. (2021). Décroissance. Tana éditions.